skip to content
Jack Arens
Table of Contents

Why this Article

Our journey to implementing a local first web application at Layer started as a way to resolve issues with having the data we wanted for clients readily accessible, and turned into a long, comprehensive architecture buildout with quite a few obstacles. Along the way, we were inspired by resources put out there on similar journeys at Linear and even blog posts from smaller companies like us, so I thought the right thing to do was to pay it forward. This article is a write-up of our experience building a local-first architecture for Layer, a construction management platform used in architecture firms and on job sites around the world. I’ll cover the context that led us to this decision, the challenges we faced, and the solutions we implemented.

Introduction

I learned the hard way that “just load it when the user asks” is a trap. People expect the data to be there already. Consider the two categories: issues and users (think separate tabs in an Excel document). Every issue has one or more assignees, alongside data like a description, cost to resolve, or photos. Every user carries data like home base, specialty, and contact info. When viewing issues in a table, users reasonably expect to see the assignee’s basics inline. On the users page, they expect a sense of which kinds of issues that person usually owns, and maybe some high level aggregations, like average cost to resolve or when any issue was last updated. For a small project or domain, this is trivial. At scale, with tens of thousands of issues and hundreds of users, it becomes punishing.

For example, to render the following table of issues where each row represents an individual issue and each column represents pieces of data about that issue, we have to have the full representation of each issue. Because the assigned user is present on the issue data, we can display it without any problems.

Issues table example Issues table example

However, if we want to show any additional information about the users that have been assigned to that issue, we need to have the full set of data for each associated user.

For a long time, our solution at Layer was to limit the data shown in high level views (like tables), loading richer related data only when users clicked through to a specific entry (row). This kept bandwidth in check, but at the cost of users not having all the data they expected, when they expected it. It also meant that we were loading similar or overlapping sets of data repeatedly. As users navigated our app, they might load the same user data multiple times, once per issue they clicked into. This led to a lot of redundant network requests and slower perceived performance.

The trouble showed up when relationships became more complex. To support high level (table) views, we propagated easy fields (names, IDs), but this wasn’t feasible for all the data users could possibly want. This also introduced issues with drift: the presence of stale data because a propagation operation had failed. At project scale, neither direction was cheap (or reasonable).

In addition to these concerns about data availability within complex setups, our users wanted some sort of reliable offline experience. In many of these use cases, limitations with loading data from our servers were reasonable(ish), but users couldn’t understand why the data they were entering into the app locally couldn’t perform as expected. Our Firestore integration provided some offline capabilities, but it was clear that we needed a more robust solution to meet our users’ needs.

Solutions Considered

ApproachOffline SupportComplexityData FreshnessPerformance at Scale
Direct DB CallsLowAlways freshPoor
PropagationMediumProne to driftPoor
On-Demand LoadingHighAlways freshVariable
Local-firstMediumEventually consistentExcellent

Propagation

As mentioned, propagation was our first approach, and it worked (ish) until users actually wanted to use the data. Every attempt we made to patch over limitations just resulted in jank(ier) code and mounting tech debt. Full scale propagation of all desired data was too expensive and immediately invoked searches for generic diagrams of exponential growth to share with “management”.

On-Demand Loading

We considered an “on-demand” loading approach in which we build out an endpoint that would load all the data for the given page in one request. For example, when a user navigates to the issues table, we would make a single request that returns all the issues along with the relevant user data for each issue.

XKCD 378 - Real Programmers XKCD 378 - Real Programmers

This is generally where the “Firestore/NoSQL/backend-less apps aren’t for production applications” crowd gets really excited. “If you would’ve just invested in a REAL database and .NET backend with a traditional ORM like a real company, you wouldn’t have this problem!” Unfortunately (for them), this approach still has limitations, especially as the amount of data grows, resulting in complex and likely bug-prone reducers. Most importantly for us, it doesn’t allow for offline functionality at all and would still result in much of a user’s data being loaded multiple times as they navigate the app. Oldest isn’t always best - I’ll leave it at that.

Local-first

Local Data I just want my data on my computer, not the cloud

Occam’s Razor: What if all the data was just always loaded? No more on demand network requests at all! We generally knew that the majority of our users were working with somewhere around 1,000 to 10,000 entries (issues, users, etc) in a given project, which meant that loading all the data into the client upfront was feasible and wouldn’t require any more time or network bandwidth than loading our application itself. For larger projects, a slower initial load time is a reasonable tradeoff for the improved performance and offline capabilities that come with having all the data available locally.

Obviously, we can’t load all the data each time the app loads. We’d need to account for changes to the data on other clients or the server to ensure users don’t “lose” or overwrite each other’s work. This was pretty clearly the setup to a problem solved by a syncing “engine”, in which the client maintains a local copy of the data and synchronizes with the server in the background to stay up to date.

Why Local-first Became the Answer

A few things had us well positioned to implement a local-first architecture. First, our application is naturally divided into small(er) batches of data (projects), in which users would perform large amounts, if not all of their work for a given session. This meant loading or initialization time was a penalty paid a few times per session, if not just a single time, rather than frequently as users navigated around the app. Second, our users were already accustomed to working in rather heavy and data intensive applications (like Revit), so they were more tolerant of a longer initial load time in exchange for a more responsive and reliable experience once the data was loaded. Being able to provide the full suite of (or at least getting closer to) the types of powerful tools our users had been requesting was considered a reasonable tradeoff for occasional initialization times. Finally, offline functionality was a must-have for our users, and a local-first architecture was the only way to achieve that in a way that met their expectations.

Additional capabilities would also come out of our local-first architecture beyond the initial motivation of data availability and offline functionality. For example, we would be able to implement more powerful filtering and sorting capabilities that could be performed locally without the need for additional network requests. In turn this has led to an opportunity to share filter/sort logic between the front-end and back-end, as we can use the same JavaScript filter engine on both sides to ensure consistency in how data is filtered and sorted regardless of whether the user is online or offline.

Providers

We explored a handful of providers during our research into local-first architectures, including Firestore’s offline capabilities, Replicache, and RxDB. Our primary concerns were speed, reliability, and ease of integration. We ultimately chose Replicache for its maturity and control over the implementation. It was later open-sourced, which gave us confidence in its long-term viability. As mentioned, we had already been using Firestore for our primary data storage, but its offline capabilities were insufficient for our needs, particularly in terms of control over storage duration and scope; in terms of control over storage duration and scope, it had none. RxDB had some promising features and excellent marketing, but much of it was locked behind a rather sketchy paywall and seemed overall less mature.

ApproachOfflineControlNoSQL SupportMaturity
Build from scratchFullN/A
Firebase Offline⚠️LimitedHigh
ReplicacheHighHigh
Zero (Replicache successor)⚠️HighMedium

Zero, Replicache’s successor, targets SQL databases and has reduced offline capabilities compared to Replicache, plus it was released after we had already started our implementation, but it’s worth watching as it may be a good fit for other applications that don’t require the same level of offline functionality or that are already using a relational database.

Lorem ipsum dolor sit amet, consectetur adipiscing elit.
00K00KMIT

Key features of Replicache include:

  • Flexible implementation: Replicache provides a client library that handles the local data storage read/write and synchronization calls, but the push/pull endpoints are defined by the implementers, giving us the flexibility to tailor the behavior to our specific needs. The server library is limited to types and interfaces that ensure compatibility with the client, but otherwise doesn’t impose any constraints on how we implement the server-side logic.
  • IndexedDB storage: Replicache uses IndexedDB for local storage, which is a widely supported and performant option for storing large amounts of data in the browser. This was important for us given the amount of data we needed to store locally and our need for cross-platform support (web and Capacitor iOS). We also wanted battle-tested storage1. Origin Private File System API implementations were a bit too new for our tastes, and we wanted to avoid the risk of running into issues with browser support or performance.
  • Observability: Replicache provides “hooks” that allow us to easily observe changes to the local data and update our UI accordingly. This was important for ensuring a responsive and seamless user experience as data is synchronized in the background.
  • Designed for NoSQL: Replicache is designed to work with NoSQL data models, which was a good fit for our existing Firestore data structure. This allowed us to avoid the need for complex transformations or migrations of our data to fit a different model. Replicache’s successor, Zero, is designed for more traditional relational data models (SQL), though less offline capable.

Technical Implementation

The technical implementation of our local-first architecture involved several key components, including the design of our push/pull endpoints, the implementation of a client service that wraps around Replicache, and (later) the development of a filter/sort engine that can be used both on the front-end and back-end.

Per-Space Versioning

Replicache requires that you pick from one of their versioning strategies to ensure that all changes are properly versioned and that conflicts can be resolved. We chose to implement per-space versioning, which means that each project (or “space”) in our application has its own version number that is incremented with each change. This allows us to track changes at the project level and ensures that we can properly synchronize changes across clients without conflicts.

Database Structure Database Structure

Bulk updates to the project (e.g. a change that affects multiple elements) are handled by incrementing the project version and updating the version numbers of all affected elements in a single transaction. This ensures that all changes are properly versioned and that clients can synchronize changes without conflicts.

Overview

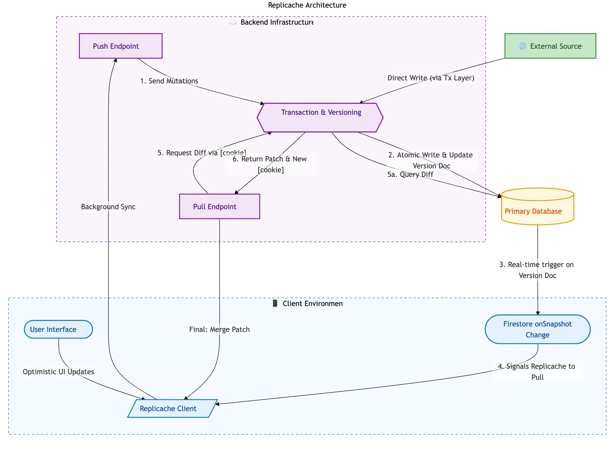
High-level Architecture

High-level architecture diagram High-level Architecture

  1. Client: Web/iOS app. All interactions go through the Replicache client service, which provides a simple API for reading/writing data and handles synchronization with the server in the background.
    • Firestore allows for easy watching of data changes, so listening to the primary database for changes and triggering background syncs is straightforward.
  2. Primary Database: Firestore. Standard NoSQL database that serves as the source of truth for all data.
  3. Push Endpoint: Receives updates from the client and applies them to the primary database. This is where we handle conflict resolution and ensure that all changes are properly versioned. Also performs authentication checks. Along with pull, this is called by the client in the background.
  4. Pull Endpoint: Provides the client with the latest data from the primary database. This is where we handle any necessary transformations or filtering of the data before it is sent to the client. Fresh clients need a full dump of the data, while clients that have been offline for a while or are currently online can receive a more incremental update. Along with push, this is called by the client in the background.
  5. External Sources: Other data manipulation sources (Cloud Functions, API endpoints, etc) that can also write to the primary database. These changes will be picked up by the pull endpoint and synchronized to the clients in the background.

Push & Pull Endpoint Implementation

The push and pull endpoints are the heart of the sync system. Here’s a simplified view of how they work:

// Pull Endpoint - Server sends changes to client
function pull(cookie) {
// Get all changes since client's last sync point
const changes = getChangesSince(cookie);
// Build patches from the changes
const patches = buildPatches(changes);
// Return patches and new sync point
const newCookie = getCurrentVersionCookie();
return { patches, cookie: newCookie };
}
// Push Endpoint - Client sends changes to server
function push(clientId, mutations) {
for (const mutation of mutations) {
// Skip if already processed (idempotency)
if (alreadyProcessed(clientId, mutation.id)) {
continue;
}
// Check permissions
if (!hasPermission(clientId, mutation)) {
continue;
}
// Apply mutation to server state
applyMutation(mutation);
recordMutationProcessed(clientId, mutation.id);
}
return { success: true };
}

The key insight here is that the push endpoint must be idempotent—if a client retries a mutation that was already processed, the server should recognize it and skip it. This is critical for handling network failures gracefully.

Challenges

It didn’t take long to run into a few challenges with our implementation. In general, things worked as expected, but once projects got larger, we started to see some performance issues with the initial load time as well as some edge cases with our synchronization logic. The following are a few of our bigger challenges and how we addressed them.

Bootstrapping Large Clients

It didn’t take testing very long to see that our very largest projects (~0.27% of our projects contained over 40,000 elements) were taking a very long time to load initially. This represented somewhere around 100 MB of data on average. To keep from running into data limits or streaming issues with a single call, the pull endpoint was configured by default to page data in batch of 1,000 documents (later increased to 10,000), which meant that clients were waiting for multiple round trips to get all the data they needed.

Two things stood out as we began to diagnose this issue and look for solutions. First, the pull endpoint was spending quite a bit of time serializing the data to send to the client, which was adding to the overall load time. Second, and more critically, we realized that the client would always call pull one final time after the initial batch(es) of pull to confirm that the version of data it had received in the inital pages was up to date. This last “extraneous” call to pull was an indicator that the actual version of the initial batch(es) of data being up to date was not critical. This meant that we could potentially send a slightly stale version of the data in the initial batch(es) to speed up the load time, as long as we ensured that the final call to pull would provide the latest data.

This led us to a solution: we could pre-serialize the data for each project and store it in a cache. Then when a client requests data for a project, we can send the pre-serialized data to the client right away. We can then rely on the final call to pull to ensure that the client gets up to date. This was inspired in part by Firestore’s bundle builder extension, which helps reduce database querying costs for apps with millions of users that are constantly loading the same sets of data.

By building a “bundle” for each project that contained the pre-serialized data for a given version and storing it in a storage bucket, we could have the client fetch the zipped bundle file directly from the storage bucket for the initial load. Sure, it was likely to end up out of date fairly quickly, but it was helpful in ensuring that a quick bootstrap could be completed with 70% - 90% of the data that was needed, with a quick background sync to grab the very latest changes.

Bundle Loading Implementation

Here’s how the bundle loading works on both client and server:

// Client Side - Pull with bundle support
function pull() {
const lastCookie = getStoredCookie();
const response = await fetch("/api/pull", {
method: "POST",
body: JSON.stringify({ cookie: lastCookie }),
});
if (response.hasBundleUrl) {
// Bundle exists in storage - load full snapshot
const bundleData = await downloadFromStorage(response.bundleUrl);
applyPatches(bundleData.patches);
storeCookie(bundleData.cookie);
// Pull again for changes since bundle was created
return pull();
} else {
// No bundle - apply incremental patches
applyPatches(response.patches);
storeCookie(response.cookie);
}
}
// Server Side - Decide whether to serve bundle or patches
function handlePull(cookie) {
const changesSinceCookie = getChangesSince(cookie);
if (cookie.fromVersion === 0) {
// Fresh client - serve a pre-built bundle instead
const bundleUrl = getLatestBundleUrl();
return { bundleUrl, cookie: bundleCookie };
} else {
// Existing client - return incremental patches
const patches = buildPatches(changesSinceCookie);
return { patches, cookie: currentCookie };
}
}

This approach is particularly helpful for projects that start out huge—new team members joining a large project can bootstrap quickly without waiting for thousands of individual pull operations.

Searching/Sorting/Filtering Read-in Time

In order to support custom relationships between Layer categories (e.g. issues, users, etc) - think tabs in Excel - we had built out a very thorough and rather complex set of filtering capabilities in JS that could be used on the front-end and backend to filter groups of elements.2 This filter structure was extensible, already had migrations from our old filtering structure, and was built to provide feature parity (and more!) compared to our existing filtering capabilities with ElasticSearch. However, it was built with the assumption that the data would be loaded and available synchronously, which meant that we were running into performance issues when trying to load all that data we had so nicely cached and stored in the user’s IndexedDB into memory. Filtering and searching ended up being easier to solve, after all, you can always filter on smaller subsets of data and return those to the user once you have “enough”, but sorting was a bit more of a challenge. To filter and sort, you need to have all the data loaded and available in memory.

After a bit of research, we came across LokiDB, an in-memory JavaScript database that provides indexing and querying capabilities. By loading index data into LokiDB, we were able to take advantage of its in-memory indexing capabilities to quickly filter and sort the data as needed, even with larger datasets.

Lorem ipsum dolor sit amet, consectetur adipiscing elit.
00K00KMIT

To illustrate the difference between our full data model and what we actually index, here’s a comparison:

// Full LayerElement - everything stored in Replicache/Firestore
export interface LayerElement {
autoGenerateName?: LayerAutoGenerateNameOptions;
autoIncrementId?: number;
category: ContextItem<R>;
completed: boolean;
createdAt: number | T;
createdBy: R | string;
createdByRef: { email: string; id: string; name: string };
createdPhaseId?: string;
deletedAt?: number | T;
family: string;
fields: Record<string, any | LayerElementField<T, R>>;
id?: string;
modelRevitId: string;
name: string;
params: Record<string, LayerRevitParameterValue<T, R>>;
rcVersion?: number;
references?: { [key: string]: LayerReference<T, R> };
revitExternalId?: string;
revitId: null | string;
revitKind?: "Forge" | "Instance" | "Type";
searchableIndex: string[];
skipInitialization?: boolean;
spatialRelationships?: LayerForgeInstanceElement["spatialRelationships"];
starred: boolean;
status: "active" | "archived";
templateName?: string;
type?: string;
typeId?: string;
updatedAt: T;
updatedBy: R;
updatedByRef: { email: string; id: string; name: string };
versionHistory?: LayerForgeInstanceElement["versionHistory"];
viewables?: LayerForgeViewable[];
}
// LokiDBElement - pared down for filtering/sorting only
export interface LokiDBElement {
_sortName: string;
/**
* Dynamic fields stored as key-value pairs
* Keys represent field IDs, Revit parameter IDs, or spatial relationship IDs
*/
[id: string]: unknown;
autoIncrementId: null | number;
categoryId: string;
completed: boolean;
createdAt: number;
createdBy: string;
createdPhaseId?: string;
id: string;
modelRevitId?: string;
name: string;
references: string[];
spatialRelationships: string[];
starred: boolean;
status: string;
type?: string;
updatedAt: number;
updatedBy: string;
}

The LokiDBElement is roughly 60-70% smaller than the full LayerElement, which makes a significant difference when loading tens of thousands of elements into memory.

LokiDB query example LokiDB query performance compared to naive filtering

We didn’t need to use LokiDB for all of our data, just the data that was relevant for filtering and sorting. The data in Replicache (IndexDB) was everything, guaranteed to be up to date with the current sync and complete - no missing attributes. That data was pared down as much as possible to just the attributes we needed for filtering and sorting, and then loaded into LokiDB for quick querying. “Watching” Replicache for changes to entries within certain categories (e.g. issues, users) allowed us to know when to re-query for a given filter configuration, providing a “live-updating” feel to our data.

Simultaneous Bulk Server Updates

One challenge that emerged as we scaled was update contention—when backend processes (Cloud Functions, API endpoints, batch jobs) attempt to update the same project simultaneously. On the client side, this isn’t an issue: local changes don’t have contention, as the sync engine handles retries gracefully with long-lived sessions. But server-side bulk operations are different.

The Problem:

  • Backend bulk updates can fail due to Firestore transaction contention
  • Unlike clients, server processes don’t have long-lived sessions to retry
  • Failed updates could leave data in an inconsistent state

Our Solution: Queue + Retry

We implemented a cloud queue system for handling bulk server updates:

// Instead of direct bulk updates, enqueue the operation
async function bulkUpdateElements(projectId: string, updates: ElementUpdate[]) {
// Add to cloud queue instead of direct write
await queue.enqueue({
projectId,
updates,
retryCount: 0,
maxRetries: 5,
});
}
// Queue processor with exponential backoff
async function processQueueItem(item: QueueItem) {
try {
await applyUpdatesInTransaction(item.projectId, item.updates);
} catch (error) {
if (isContentionError(error) && item.retryCount < item.maxRetries) {
// Re-enqueue with exponential backoff
const delay = Math.pow(2, item.retryCount) * 1000;
await queue.enqueue({ ...item, retryCount: item.retryCount + 1 }, delay);
} else {
// Log failure for manual intervention
await logFailedUpdate(item, error);
}
}
}

The queue processor can also optionally pull similar entries from the queue and batch them together, reducing the total number of transactions needed. This approach ensures that even under high contention, all updates eventually succeed without manual intervention.

Footnotes

  1. We actually found out that the storage layer is customizable — Replicache provides an IndexedDB wrapper, but it could be swapped for another key/value storage solution if needed.

  2. I hope to complete an article similar to this one on our filter engine. Stay tuned!